(178页PPT)集团物流数字化规划设计(附下载方式)
功能设计全面覆盖需求计划、仓储运营、运输调度、费用结算、供应商管理、运营分析等关键环节,实现从物流需求发起、计划制定、作业执行到监控分析的端到端数字化管控。整体而言,该规划设计立足集团物流业务实际,紧扣行业数字化转型趋势,通过架构重构、系统升级、流程优化,全面破解现有运营痛点,构建了 “统一管控、智能协同、全程可视” 的数字化物流体系。本规划设计文件围绕集团物流数字化转型展开,构建了从现状诊断到架
篇幅所限,本文只提供部分资料内容,完整资料请看下面链接
https://download.csdn.net/download/AI_data_cloud/89525611
资料解读:集团物流数字化规划设计
详细资料请看本解读文章的最后内容
本规划设计文件围绕集团物流数字化转型展开,构建了从现状诊断到架构设计、系统选型、实施落地的全流程解决方案,为集团打造高效、智能、协同的现代化物流体系提供了全景式指导。文件以埃森哲 IT 规划方法论为支撑,兼具战略高度与实操性,全面覆盖物流业务全链条数字化升级需求。
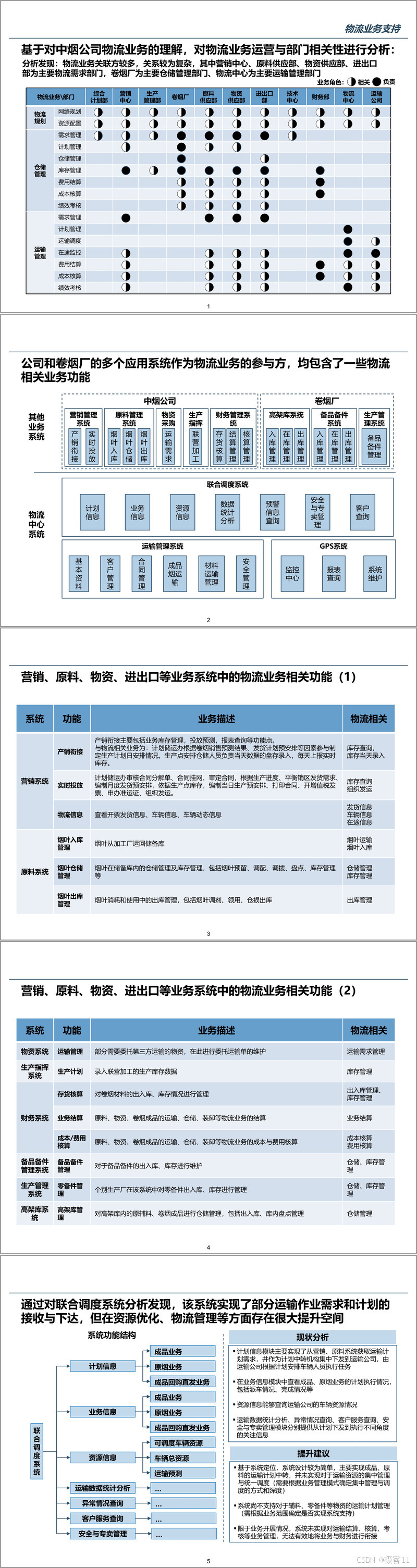
现状诊断部分精准识别了集团物流信息化的核心痛点。现有系统存在功能碎片化问题,物流相关功能分散于营销、原料、物资等多个业务系统,缺乏统一管控平台;系统集成度不足,接口缺失、数据标准不统一,导致信息流通不畅;仓储与运输管理自动化、可视化水平偏低,库存监控、在途跟踪等关键环节支撑薄弱;物流计划管理粗放,缺乏对运输线路、运力配置的智能优化能力。同时,各业务部门物流需求协同复杂,原料、成品、物资等不同类型货物的物流流程缺乏统一规范,制约了整体运营效率。
物流信息化应用架构设计构建了 “四横一纵” 的核心框架。“四横” 涵盖决策支持、业务管理、业务作业、基础支撑四大系统层级,“一纵” 则以供应商管理系统贯穿全流程。核心架构包括物流综合管理系统、WMS 仓储管理系统、TMS 运输管理系统三大核心模块,以及仓储监控、RFID 应用、GPS 优化等基础支撑系统。功能设计全面覆盖需求计划、仓储运营、运输调度、费用结算、供应商管理、运营分析等关键环节,实现从物流需求发起、计划制定、作业执行到监控分析的端到端数字化管控。同时,明确了与营销、原料、物资、财务等系统的集成关系,通过企业服务总线实现数据无缝流转,打破信息孤岛。
系统选型部分基于业务满足度、技术能力、实施风险、成本四大维度,对 Manhattan、SAP、Oracle 三大供应商进行全面评估。SAP 凭借在业务满足度(72 分)、技术能力(90 分)、实施风险控制(90 分)等方面的综合优势,成为推荐选型;Oracle 在运输管理功能上表现突出,Manhattan 则具备实施成本较低的优势。选型过程充分结合集团业务特性,重点考量系统与现有架构的兼容性、可扩展性及行业适配性,确保所选方案能够支撑集团物流长期发展。
实施计划与投资估算制定了分阶段推进策略。未来 3-5 年规划了 9 个 IT 项目,按优先级分为核心运营系统、核心作业系统、基础支撑系统三类,其中物流综合管理系统一期、仓储监控系统一期等列为高优先级项目。实施周期从 2012 年至 2015 年,分阶段完成核心系统搭建、作业系统优化、基础支撑系统升级,实现 “精细化管理、智能化效率、人性化决策” 的三阶目标。投资估算显示,三年总投入约 2950 万元,涵盖软件采购、咨询开发、维护运营等费用,投入强度与项目优先级相匹配,确保资源高效配置。
整体而言,该规划设计立足集团物流业务实际,紧扣行业数字化转型趋势,通过架构重构、系统升级、流程优化,全面破解现有运营痛点,构建了 “统一管控、智能协同、全程可视” 的数字化物流体系。方案既注重当前业务效率提升,又兼顾未来战略发展需求,为集团物流数字化转型提供了清晰路径与坚实保障。
接下来请您阅读下面的详细资料吧





更多推荐

所有评论(0)