springboot智能物流追踪系统-计算机毕业设计源码
1)个人中心:管理员个人资料查看、修改密码等。(2)用户管理:用户信息查询、新增用户、编辑用户信息、删除用户、设置用户权限等。(3)配送员管理:配送员信息查询、新增配送员、编辑配送员信息、删除配送员、设置配送员权限等。(4)站点信息管理:站点信息查询、新增站点、编辑站点信息、删除站点等。(5)寄件信息管理:寄件订单查询、新增寄件订单、编辑寄件订单信息、删除寄件订单、设置寄件订单状态等。(6)仓库管
目 录
摘 要
随着电子商务的迅速发展,物流行业面临着越来越复杂的挑战,尤其是在物流追踪和信息管理方面。传统的物流管理方式已经无法满足现代社会对高效、透明和便捷的物流服务需求。基于SpringBoot框架的智能物流追踪系统应运而生,通过构建高效的系统架构,利用先进的技术手段实现了物流信息的实时跟踪与动态管理。该系统能够通过一体化的数据平台实时记录和更新物流状态,提供实时数据查询、异常提醒、配送信息管理等功能,提升了物流过程的透明度和管理效率。
系统采用SpringBoot作为后端框架,结合前端技术,实现用户、配送员和管理员多角色的权限管理与信息交互。用户可以实时查看物流信息,获取配送状态及历史记录;配送员能够跟踪、安排并更新配送进度;管理员则可以对整个物流流程进行全面监控与管理,确保各项业务流程的顺畅运行。系统的设计与实现,不仅优化了物流业务流程,也为物流行业提供了一个可扩展的技术解决方案。
关键词:智能物流,SpringBoot,物流追踪。
With the rapid development of e-commerce, the logistics industry is facing increasingly complex challenges, especially in logistics tracking and information management. The traditional logistics management methods are no longer able to meet the modern society's demand for efficient, transparent, and convenient logistics services. The intelligent logistics tracking system based on the SpringBoot framework has emerged, which achieves real-time tracking and dynamic management of logistics information by building an efficient system architecture and utilizing advanced technological means. This system can record and update logistics status in real time through an integrated data platform, providing real-time data queries, abnormal reminders, delivery information management, and other functions, improving the transparency and management efficiency of the logistics process.
The system adopts SpringBoot as the backend framework, combined with frontend technology, to achieve multi role permission management and information exchange among users, delivery personnel, and administrators. Users can view logistics information in real-time, obtain delivery status and historical records; Delivery personnel can track, arrange, and update delivery progress; Administrators can comprehensively monitor and manage the entire logistics process to ensure the smooth operation of various business processes. The design and implementation of the system not only optimizes the logistics business process, but also provides a scalable technical solution for the logistics industry.
Keywords:intelligent logistics, SpringBoot,Logistics Tracking.
第一章 绪 论
1.1研究背景及意义
随着全球化和电子商务的快速发展,物流行业的需求日益增加,物流管理的复杂度也在不断提高。传统的物流管理方式已经难以适应当今市场的高效性和精准度要求。物流信息的实时更新与追踪成为提升服务质量、减少误差、提高客户满意度的关键。许多物流公司面临着信息不对称、运输过程不透明、数据分散等问题,这不仅增加了管理成本,也导致了客户体验的下降。
基于SpringBoot的智能物流追踪系统的设计与实现,针对这一问题提供了解决方案。该系统通过集成高效的数据管理功能和实时信息更新机制,能够实现对物流过程的精准跟踪与高效管理。通过数字化、自动化手段,系统提升了物流数据的透明度,确保了物流全过程的可控性和可视化。这种系统设计不仅提高了物流管理的效率,也为企业提供了一个可持续发展的技术平台。
智能物流追踪系统的实现,对于提升物流服务水平、优化资源配置具有重要意义。它不仅能降低企业的运营成本,还能为客户提供更加便捷、精准的物流体验,推动物流行业向更加现代化、智能化的方向发展。
1.2国内外研究现状
在国外,随着电子商务的迅猛发展和物流行业的全球化,物流追踪系统的研究与应用逐渐得到重视。欧美等发达国家早在20世纪末便开始探索物流信息化管理,发展了诸如物流信息系统、智能运输管理系统(TMS)等多种物流管理工具。许多大型物流公司如UPS、FedEx等,已经部署了先进的物流追踪系统,能够提供全球范围内的实时物流跟踪和数据共享。这些系统通过整合运输、仓储、配送等多个环节的信息,实现了物流全程可视化,极大提升了物流效率与客户满意度。此外,国外的研究者也对物流信息系统的优化进行了大量探索,研究集中在提高数据的处理能力、减少系统响应时间、提升用户交互体验等方面。
在国内,随着互联网与电子商务的普及,物流追踪系统的研究与应用取得了长足进展。近年来,国内许多物流企业和技术公司纷纷投入到物流信息化建设中。以阿里巴巴的菜鸟网络、京东的物流体系为代表,国内的智能物流系统已经涵盖了从仓储到配送的全链条管理,能够提供物流信息的实时更新和追踪。国内的研究现状主要集中在如何提高系统的精确性、可靠性以及优化系统的性能和用户体验。随着移动互联网技术的发展,许多物流公司将物流追踪系统与移动端应用结合,用户可以通过手机随时查询物流信息,增加了客户的互动性和便捷性。同时,国内也加强了物流领域的标准化建设,制定了一系列的规范,以便更好地实现信息共享与数据整合。
总体而言,国内外的物流追踪系统研究已取得显著进展,但仍面临着数据安全、系统兼容性、实时性等方面的挑战。随着物流行业不断发展,未来的研究将集中在提升系统的智能化水平和集成度,特别是在数据的精准传输与高效分析处理方面。国内外学者和企业的共同努力将推动智能物流系统向更加高效、安全、智能的方向发展,为全球物流行业的可持续发展提供有力支持。
1.3论文组织结构
本论文共分为七个主要章节,具体结构如下:
1. 绪论:介绍研究背景与意义,回顾国内外研究现状,并概述论文的组织结构。
2. 相关技术介绍:详细介绍与本研究相关的技术,包括Java语言、B/S框架、SpringBoot框架、Vue技术和MySQL数据库。
3. 需求分析:对系统的功能需求和非功能需求进行分析,明确用户和管理员的需求,并进行可行性分析,包括技术、操作和经济可行性。
4. 系统设计:涵盖系统架构设计、系统模块设计,并进行数据库的概念设计与表设计。
5. 系统实现:具体描述各个功能模块的实现过程,展示系统如何根据需求进行开发。
6. 系统测试:阐述测试的目的,分析测试结果并得出结论,以验证系统的稳定性和功能完整性。
7. 总结:总结研究的主要成果和贡献,指出存在的不足及未来的研究方向。
第二章 关键技术
2.1Java语言
Java语言是一种广泛使用的高级编程语言,具有平台无关性、面向对象特性和丰富的标准库。Java通过Java虚拟机(JVM)实现跨平台运行,开发者可以编写一次代码,在任何支持JVM的环境中执行[1]。Java的面向对象特性使得代码复用和模块化变得更加容易,促进了软件的维护和扩展。Java支持多线程编程,允许开发者在同一程序中同时执行多个任务,提升了应用程序的性能。
Java语言的语法结构简洁且易于理解,吸引了大量开发者。Java的标准库包含数据结构、输入输出处理、网络编程等众多功能模块。这使得开发者在构建应用程序时能够高效利用已有工具,减少重复劳动。Java广泛应用于企业级应用、移动应用、Web开发和大数据处理等领域。
2.2 B/S框架
B/S(Browser/Server)架构是一种基于浏览器和服务器的系统架构模式,用户通过浏览器与服务器进行交互。B/S架构简化了客户端的部署和管理,用户无需在本地安装复杂的软件,只需使用标准浏览器即可访问应用程序。服务器端负责处理业务逻辑和数据存储,客户端则主要负责展示用户界面和数据交互[2]。B/S架构的设计使得系统更新和维护集中在服务器端,降低了维护成本。
B/S架构通常采用Web技术进行实现,包括HTML、CSS和JavaScript等。用户在浏览器中发起请求,服务器响应并返回数据。数据传输通常通过HTTP或HTTPS协议进行,B/S架构的灵活性使其适用于在线购物、信息管理系统和社交网络等各类应用场景[3]。由于其易于扩展性,B/S架构可以方便地支持大规模用户访问,适应不断变化的业务需求。
2.3 SpringBoot框架
SpringBoot框架是基于Spring框架的开源项目,简化Java应用程序的开发过程。SpringBoot通过约定优于配置的理念,减少了传统Spring应用的繁琐配置,开发者可以快速搭建和部署应用程序。框架提供了一系列默认配置,支持自动化配置,简化了应用启动的复杂性[4]。SpringBoot内置了嵌入式Web服务器,使得开发者能够独立运行Java应用,无需外部容器。
SpringBoot支持微服务架构,开发者可以轻松创建和管理多个微服务。框架集成了丰富的功能模块,包括安全、数据访问和消息中间件等,支持RESTful API和JSON数据格式的处理[5]。SpringBoot还提供了强大的监控和管理功能,允许开发者实时监控应用的健康状态和性能指标。借助SpringBoot,开发者能够高效构建和维护现代企业级应用,满足复杂业务需求。
2.4 Vue技术
Vue是一种渐进式JavaScript框架,专注于构建用户界面。Vue采用组件化的开发模式,允许开发者将应用程序拆分为独立的、可重用的组件,从而提高了开发效率和代码的可维护性[6]。框架的核心库专注于视图层,支持数据绑定和DOM操作,提供了简洁的API。Vue的虚拟DOM机制提升了应用的性能,减少了实际DOM操作的次数。
Vue支持双向数据绑定,能够自动更新视图与模型之间的变化。开发者可以通过Vue的指令系统,简化数据展示和事件处理。Vue还支持路由管理和状态管理,使得开发复杂单页面应用变得更加容易[7]。借助Vue的生态系统,开发者能够使用多种工具和库来扩展功能,满足不同的业务需求。Vue在前端开发中逐渐成为主流选择,受到广泛关注和应用。
2.5 MySQL数据库
MySQL是一种开源关系型数据库管理系统,广泛应用于Web应用和企业级数据存储。MySQL支持结构化查询语言,允许开发者通过标准语句进行数据的创建、读取、更新和删除操作[8]。数据库通过表格形式组织数据,支持数据完整性和约束条件的定义。MySQL的存储引擎机制使得用户可以根据具体需求选择不同的存储引擎,以优化性能和功能。
MySQL具有高性能和可扩展性,支持大规模数据存储和高并发访问。系统提供了丰富的用户权限管理和数据加密安全特性。
第三章 系统分析
3.1系统可行性分析
3.1.1技术可行性
现代软件开发技术已经相当成熟,提供了丰富的工具和框架,可以应对各种复杂的业务需求。采用Java等成熟、稳定的语言进行开发,利用其面向对象、跨平台等特性,实现系统的模块化、可扩展性和可维护性。利用SpringBoot等现代框架,简化开发过程,提高开发效率。对于数据库的选择,使用MySQL等关系型数据库,以满足数据存储和查询的需求。因此,从技术层面来看,开发智能物流追踪系统是完全可行的。
3.1.2经济可行性
系统的开发成本相对较低,可以利用开源框架和工具,降低开发成本。其次,系统的运行和维护成本也相对较低,可以采用Java等技术,实现系统的自动化部署和维护。因此,从经济层面来看,开发智能物流追踪系统也是可行的。
3.1.3社会可行性
随着电子商务的迅速发展,物流行业对高效、透明的物流追踪系统需求日益增长。该系统能够提高物流信息的透明度,优化物流资源配置,提升企业运营效率,满足消费者对精准物流信息的需求。此外,系统的普及有助于推动物流行业的标准化和信息化发展,促进社会整体物流管理水平的提升,具有广泛的应用前景和实际价值。
3.1.4操作可行性
系统的操作界面设计简洁明了,易于用户理解和操作。系统提供了详尽的操作指南和帮助文档,使得用户能够快速上手并熟练使用系统。系统还具备良好的容错性和错误提示功能,当用户操作失误时,能够及时给出提示信息,引导用户进行正确的操作。因此,从操作层面来看,智能物流追踪系统同样具备可行性。
3.2系统功能分析
3.2.1功能性分析
智能物流追踪系统划分为了前端模块和后端模块两大部分。
前端普通用户模块:
注册登录:用户可以通过注册功能创建一个新账户,输入必要的信息如用户名、密码、邮箱等。登录功能允许用户输入已注册的凭证来访问他们的个人账户。系统可能还提供忘记密码和密码重置的选项,以帮助用户恢复账户访问权限。
首页:首页展示轮播图、网站公告、新闻资讯等内容,并提供站点信息推荐,用户可以通过搜索快速找到所需内容,浏览系统提供的相关信息和推荐。
网站公告:用户可以查看网站公告、了解关于我们的信息、联系方式以及网站介绍等,确保用户获取到最新的站点信息和平台介绍。
新闻资讯:用户可查看新闻资讯的详细内容,通过点赞、收藏、评论、回复等功能与其他用户进行互动,并可以删除自己的评论,方便管理个人留言。
站点信息:用户可以查看各站点的详细信息,包括站点名称、类型、联系电话、地址等,并能进行点赞、收藏、评论及回复删除操作,帮助用户更好地了解站点信息。
寄件信息:用户可以填写寄件信息,包括寄件时间、物品类型、物品重量、上传图片、上门地址、收件人姓名和电话、目的地址等,完成寄件请求的提交。
我的账户:在“我的账户”模块,用户可以修改个人资料和登录密码,确保账户安全,便于用户管理个人信息。
个人中心:用户通过个人中心进行首页操作,查看并修改个人资料,管理自己的账户,方便随时查看和管理相关信息。
个人首页:个人首页包含了用户的前台功能模块,用户可通过该页面访问与自身相关的所有操作,查看个人的寄件信息、物流信息、配送信息等。
寄件信息:用户可以查看寄件信息详情,支付寄件费用,并且支持寄件信息的查询、搜索与重置操作,确保寄件管理的便捷性。
物流信息:用户可查看物流信息详情,通过搜索与查询功能实时跟踪货物配送状态,确保物流信息的准确性。
配送信息:用户可以查看配送信息的详细内容,进行搜索、查询和重置操作,便于管理配送进度与信息。
异常提醒:用户可以查看与自己相关的异常提醒,确保及时了解系统的异常情况,进行搜索、查询和重置操作。
收藏管理:用户可以查看并管理自己收藏的资讯和信息,对不喜欢的内容进行删除操作,方便整理自己的收藏列表。
评论管理:用户可以查看自己在系统内的各类评论及其回复信息。支持通过昵称和内容进行搜索,操作包括查询、重置和删除等。
后端配送人员模块:
注册登录:配送人员需通过管理员审核后才能注册并登录系统,系统确保配送人员身份的真实性和有效性。
数据分析:配送人员可以查看并修改个人信息以及密码,方便管理自己的账户,同时能够查看与寄件信息、物流信息等相关的数据分析,确保高效的工作安排。
寄件信息管理:配送人员能够查看寄件信息的详细内容,并根据用户提供的物品信息填写费用。提供搜索、查询和重置功能,方便管理订单状态,并确保订单的准确处理。
物流信息管理:配送人员可查看物流信息详情,并负责安排配送任务。通过搜索、查询和重置功能,确保配送信息及时更新与调整,提升配送效率。
配送信息管理:配送人员可以查看配送信息的详细内容,发送配送提醒,通过搜索、查询和重置等功能,确保信息流畅和及时的配送通知。
异常提醒管理:配送人员可以查看与配送相关的异常提醒信息,进行搜索、查询和重置等操作,确保及时发现并处理配送过程中的异常问题。
报销申请管理:配送人员可查看自己的报销申请详情,并可根据管理员审核状态进行跟进,支持报销申请的添加、查询、重置和删除等操作。
结算信息管理:配送人员可查看与结算相关的详细信息,进行结算信息的搜索、查询、重置操作,确保结算流程的顺利进行。
后端管理员模块:
登录:管理员通过输入用户名和密码登录系统,系统会进行身份验证,确保只有授权的管理员可以访问后台管理界面。
数据分析:管理员可查看个人信息并进行修改,分析系统中轮播图、公告、配送人员统计、站点信息统计等,使用图表呈现各种数据,方便做出决策。
角色管理:管理员可管理不同角色用户,包括普通用户、配送人员等。可以查看角色详情、添加、搜索、删除和审核配送人员账号等操作。
站点信息管理:管理员可以查看、添加、搜索、删除站点信息,管理站点相关评论,确保站点信息的准确与完整。
站点类型管理:管理员可以管理不同类型的站点,查看站点类型详情,进行增删改查操作,优化站点类型结构。
仓库信息管理:管理员负责管理仓库信息,能够查看仓库详情、添加新仓库信息、搜索、查询和删除等操作。
寄件信息管理:管理员可查看寄件信息的详细内容,并审核回复寄件信息,管理支付情况,支持添加、查询、重置和删除寄件信息。
物品类型管理:管理员可以管理系统中物品的类别,查看、添加、搜索、修改或删除物品类型,确保物品分类清晰准确。
物流信息管理:管理员可查看物流信息详情,安排配送任务,并管理物流相关操作,支持增删改查操作,确保物流信息的正确和实时更新。
配送信息管理:管理员管理配送信息,能够查看配送详情并发送配送提醒,支持信息搜索、查询和重置操作。
异常提醒管理:管理员可查看并管理系统中的异常提醒信息,确保异常问题能够及时发现并得到解决。
报销申请管理:管理员可查看和审核配送人员的报销申请,支持查询、删除和结算操作,确保报销流程的准确和高效。
结算信息管理:管理员可以查看并管理结算信息,支持搜索、查询、重置和删除操作,确保财务数据的精准与及时。
系统管理:管理员负责管理轮播图、网站公告等系统内容,进行增删改查操作,确保系统信息的及时更新与准确。
网站公告管理:管理员可以管理网站公告,包括查看、修改、删除公告,确保网站公告内容的准确性和及时性。
新闻管理:管理员可以管理新闻资讯的内容,查看和修改新闻的详细信息,包括用户评论的管理,以及资讯分类的增删改查操作。
权限管理:管理员可管理不同用户组的权限,分配用户角色权限,支持对系统中的权限列表进行修改、删除和查询操作,确保系统的安全性。
操作日志:管理员可以查看所有用户的操作日志,查看操作角色、时间等详细信息,并提供搜索、重置和删除等功能,方便跟踪系统操作记录。
3.2.2非功能性分析
智能物流追踪系统的非功能性需求比如智能物流追踪系统的安全性怎么样,可靠性怎么样,性能怎么样,可拓展性怎么样等,具体可以表示在如下3-1表格中:
表3-1智能物流追踪系统非功能需求表
|
安全性 |
主要指智能物流追踪系统数据库的安装,数据库的使用和密码的设定必须合乎规范。 |
|
可靠性 |
可靠性是指智能物流追踪系统能够安装用户的指示进行操作,经过测试,可靠性90%以上。 |
|
性能 |
性能是影响智能物流追踪系统占据市场的必要条件,所以性能最好要佳才好。 |
|
可扩展性 |
比如数据库预留多个属性,比如接口的使用等确保了系统的非功能性需求。 |
|
易用性 |
用户只要跟着智能物流追踪系统的页面展示内容进行操作,就可以了。 |
|
可维护性 |
智能物流追踪系统开发的可维护性是非常重要的,经过测试,可维护性没有问题 |
3.3系统用例分析
智能物流追踪系统的完整UML用例图分别是图3-1、3-2、3-3。
普通用户角色用例如下图所示。

图3-1智能物流追踪系统普通用户角色用例图
管理员角色用例如下图所示。

图3-2智能物流追踪系统管理员角色用例图
配送人员角色用例如下图所示。

图3-3智能物流追踪系统配送人员角色用例图
3.4系统总体流程设计
3.4.1数据开发流程
系统开发流程的主要步骤,从需求分析到系统完成的全过程。流程包括需求分析、总体设计(结构、功能、数据)、详细设计(模块、编码)、模块整合与调用,以及测试、扩展和完善,最终完成系统的开发。本系统的开发流程如下图所示

图3-4系统开发流程图
3.4.2用户登录流程
用户输入用户名和密码后,系统先检查输入是否为空,再验证用户名是否存在,若存在则通过用户名获取密码并校验。若密码正确则登录成功,否则提示密码错误。若用户名不存在或无法登录,提示用户操作无效。如下图所示。
图3-5登录流程图
3.4.3系统操作流程
用户首先进入系统登录界面,输入用户名和密码后,系统验证信息是否正确。若验证失败,返回登录界面重新输入,若验证成功,则进入功能界面,执行相应功能处理后结束操作流程。操作流程如下图所示。

图3-6系统操作流程图
3.4.4添加信息流程
管理员可以添加信息,用户添加可以自己权限内的信息,输入信息后,要想利用这个软件来进行系统的安全管理,首先需要登录到该软件中。添加信息流程如下图所示。

图3-7添加信息流程图
3.4.5修改信息流程
用户首先选择需要修改的记录,输入修改后的数据,系统判断输入数据是否合法。若数据不合法,提示重新输入,若数据合法,则将修改后的数据写入数据库,完成操作后流程结束。修改信息流程图如下图所示。

图3-8修改信息流程图
3.4.6删除信息流程
用户选择需要删除的记录后,系统判断是否确认删除。若未确认,返回选择环节,若确认删除,则更新数据库,删除对应记录,完成操作后流程结束。删除信息流程图如下图所示。

图3-9删除信息流程图
第四章 总体设计
本章主要讨论的内容包括智能物流追踪系统的功能模块设计、数据库系统设计。
4.1系统架构设计
本智能物流追踪系统从架构上分为三层:表现层(UI)、业务逻辑层(BLL)以及数据层(DL)。

图4-1智能物流追踪系统架构设计图
表现层(UI):也称为用户界面层,它负责与用户进行直接的交互。一个优秀的UI设计能够显著提升用户的体验,确保用户在使用智能物流追踪系统时感到舒适和便捷。为了确保良好的兼容性,UI界面设计需要适应不同版本的平台和各种屏幕尺寸的分辨率。此外,UI交互功能必须合理设计,确保用户的操作能够得到相应的反馈和结果,这要求表现层与业务逻辑层之间保持良好的通信和协同工作。
业务逻辑层(BLL):这一层主要处理智能物流追踪系统的数据和业务逻辑。当用户通过表现层提交数据时,业务逻辑层会接收这些数据,进行处理,并将结果传递给数据层进行存储或查询。同时,当系统需要从数据层读取数据时,业务逻辑层会处理这些数据,并将其传递给表现层进行展示。
数据层(DL):虽然本智能物流追踪系统的数据存储在服务端的MySQL数据库中,但数据层仍然作为一个独立的部分存在。它的主要功能是存储和管理智能物流追踪系统的数据。数据层与MySQL数据库进行交互,执行数据的增、删、改、查等操作,确保数据的完整性和安全性。
这三个层次相互独立但又紧密协作,共同构成了智能物流追踪系统的完整架构。通过合理的分层设计,可以提高系统的可维护性、可扩展性和可重用性,为用户提供更好的服务和体验。
4.2系统模块设计
在上一章节中主要对系统的功能性需求和非功能性需求进行分析,并且根据需求分析了本智能物流追踪系统中的用例。那么接下来就要开始对本智能物流追踪系统的架构、主要功能和数据库开始进行设计。智能物流追踪系统根据前面章节的需求分析得出,智能物流追踪系统的功能模块图如下图所示。

图4-2智能物流追踪系统功能模块图
4.3数据库设计
数据库设计一般包括需求分析、概念模型设计、数据库表建立三大过程,其中需求分析前面章节已经阐述,概念模型设计有概念模型和逻辑结构设计两部分。
4.3.1数据库概念结构设计
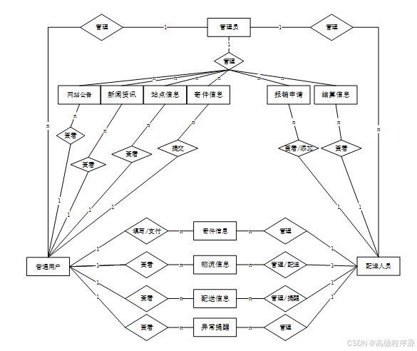
下面是整个智能物流追踪系统中主要的数据库表总E-R实体关系图。

图4-3智能物流追踪系统总E-R关系图
4.3.2数据库逻辑结构设计
通过上一小节中智能物流追踪系统中总E-R关系图上得出一共需要创建多个数据表。在此主要罗列几个主要的数据库表结构设计。
|
编号 |
字段名 |
类型 |
长度 |
是否非空 |
是否主键 |
注释 |
|
1 |
token_id |
int |
是 |
是 |
临时访问牌ID |
|
|
2 |
token |
varchar |
64 |
否 |
否 |
临时访问牌 |
|
3 |
info |
text |
65535 |
否 |
否 |
信息 |
|
4 |
maxage |
int |
是 |
否 |
最大寿命:默认2小时 |
|
|
5 |
create_time |
timestamp |
是 |
否 |
创建时间 |
|
|
6 |
update_time |
timestamp |
是 |
否 |
更新时间 |
|
|
7 |
user_id |
int |
是 |
否 |
用户编号 |
表 4-2-article(文章)
|
编号 |
字段名 |
类型 |
长度 |
是否非空 |
是否主键 |
注释 |
|
1 |
article_id |
mediumint |
是 |
是 |
文章id |
|
|
2 |
title |
varchar |
125 |
是 |
是 |
标题 |
|
3 |
type |
varchar |
64 |
是 |
否 |
文章分类 |
|
4 |
hits |
int |
是 |
否 |
点击数 |
|
|
5 |
praise_len |
int |
是 |
否 |
点赞数 |
|
|
6 |
create_time |
timestamp |
是 |
否 |
创建时间 |
|
|
7 |
update_time |
timestamp |
是 |
否 |
更新时间 |
|
|
8 |
source |
varchar |
255 |
否 |
否 |
来源 |
|
9 |
url |
varchar |
255 |
否 |
否 |
来源地址 |
|
10 |
tag |
varchar |
255 |
否 |
否 |
标签 |
|
11 |
content |
longtext |
4294967295 |
否 |
否 |
正文 |
|
12 |
img |
varchar |
255 |
否 |
否 |
封面图 |
|
13 |
description |
text |
65535 |
否 |
否 |
文章描述 |
表 4-3-article_type(文章分类)
|
编号 |
字段名 |
类型 |
长度 |
是否非空 |
是否主键 |
注释 |
|
1 |
type_id |
smallint |
是 |
是 |
分类ID |
|
|
2 |
display |
smallint |
是 |
否 |
显示顺序 |
|
|
3 |
name |
varchar |
16 |
是 |
否 |
分类名称 |
|
4 |
father_id |
smallint |
是 |
否 |
上级分类ID |
|
|
5 |
description |
varchar |
255 |
否 |
否 |
描述 |
|
6 |
icon |
text |
65535 |
否 |
否 |
分类图标 |
|
7 |
url |
varchar |
255 |
否 |
否 |
外链地址 |
|
8 |
create_time |
timestamp |
是 |
否 |
创建时间 |
|
|
9 |
update_time |
timestamp |
是 |
否 |
更新时间 |
表 4-4-auth(用户权限管理)
|
编号 |
字段名 |
类型 |
长度 |
是否非空 |
是否主键 |
注释 |
|
1 |
auth_id |
int |
是 |
是 |
授权ID |
|
|
2 |
user_group |
varchar |
64 |
否 |
否 |
用户组 |
|
3 |
mod_name |
varchar |
64 |
否 |
否 |
模块名 |
|
4 |
table_name |
varchar |
64 |
否 |
否 |
表名 |
|
5 |
page_title |
varchar |
255 |
否 |
否 |
页面标题 |
|
6 |
path |
varchar |
255 |
否 |
否 |
路由路径 |
|
7 |
parent |
varchar |
64 |
否 |
否 |
父级菜单 |
|
8 |
parent_sort |
int |
是 |
否 |
父级菜单排序 |
|
|
9 |
position |
varchar |
32 |
否 |
否 |
位置 |
|
10 |
mode |
varchar |
32 |
是 |
否 |
跳转方式 |
|
11 |
add |
tinyint |
是 |
否 |
是否可增加 |
|
|
12 |
del |
tinyint |
是 |
否 |
是否可删除 |
|
|
13 |
set |
tinyint |
是 |
否 |
是否可修改 |
|
|
14 |
get |
tinyint |
是 |
否 |
是否可查看 |
|
|
15 |
field_add |
text |
65535 |
否 |
否 |
添加字段 |
|
16 |
field_set |
text |
65535 |
否 |
否 |
修改字段 |
|
17 |
field_get |
text |
65535 |
否 |
否 |
查询字段 |
|
18 |
table_nav_name |
varchar |
500 |
否 |
否 |
跨表导航名称 |
|
19 |
table_nav |
varchar |
500 |
否 |
否 |
跨表导航 |
|
20 |
option |
text |
65535 |
否 |
否 |
配置 |
|
21 |
create_time |
timestamp |
是 |
否 |
创建时间 |
|
|
22 |
update_time |
timestamp |
是 |
否 |
更新时间 |
表 4-5-code_token(验证码)
|
编号 |
字段名 |
类型 |
长度 |
是否非空 |
是否主键 |
注释 |
|
1 |
code_token_id |
int |
是 |
是 |
验证码ID |
|
|
2 |
token |
varchar |
255 |
否 |
否 |
令牌 |
|
3 |
code |
varchar |
255 |
否 |
否 |
验证码 |
|
4 |
expire_time |
timestamp |
是 |
否 |
失效时间 |
|
|
5 |
create_time |
timestamp |
是 |
否 |
创建时间 |
|
|
6 |
update_time |
timestamp |
是 |
否 |
更新时间 |
表 4-6-collect(收藏)
|
编号 |
字段名 |
类型 |
长度 |
是否非空 |
是否主键 |
注释 |
|
1 |
collect_id |
int |
是 |
是 |
收藏ID |
|
|
2 |
user_id |
int |
是 |
是 |
收藏人ID |
|
|
3 |
source_table |
varchar |
255 |
否 |
否 |
来源表 |
|
4 |
source_field |
varchar |
255 |
否 |
否 |
来源字段 |
|
5 |
source_id |
int |
是 |
否 |
来源ID |
|
|
6 |
title |
varchar |
255 |
否 |
否 |
标题 |
|
7 |
img |
varchar |
255 |
否 |
否 |
封面 |
|
8 |
create_time |
timestamp |
是 |
否 |
创建时间 |
|
|
9 |
update_time |
timestamp |
是 |
否 |
更新时间 |
表 4-7-comment(评论)
|
编号 |
字段名 |
类型 |
长度 |
是否非空 |
是否主键 |
注释 |
|
1 |
comment_id |
int |
是 |
是 |
评论ID |
|
|
2 |
user_id |
int |
是 |
是 |
评论人ID |
|
|
3 |
reply_to_id |
int |
是 |
否 |
回复评论ID |
|
|
4 |
content |
longtext |
4294967295 |
否 |
否 |
内容 |
|
5 |
nickname |
varchar |
255 |
否 |
否 |
昵称 |
|
6 |
avatar |
varchar |
255 |
否 |
否 |
头像地址 |
|
7 |
create_time |
timestamp |
是 |
否 |
创建时间 |
|
|
8 |
update_time |
timestamp |
是 |
否 |
更新时间 |
|
|
9 |
source_table |
varchar |
255 |
否 |
否 |
来源表 |
|
10 |
source_field |
varchar |
255 |
否 |
否 |
来源字段 |
|
11 |
source_id |
int |
是 |
否 |
来源ID |
表 4-8-distribution_information(配送信息)
|
编号 |
字段名 |
类型 |
长度 |
是否非空 |
是否主键 |
注释 |
|
1 |
distribution_information_id |
int |
是 |
是 |
配送信息ID |
|
|
2 |
delivery_account_number |
int |
否 |
否 |
配送账号 |
|
|
3 |
name_of_delivery_person |
varchar |
64 |
否 |
否 |
配送人姓名 |
|
4 |
delivery_person_telephone |
varchar |
64 |
否 |
否 |
配送人电话 |
|
5 |
user_account |
int |
否 |
否 |
用户账号 |
|
|
6 |
user_name |
varchar |
64 |
否 |
否 |
用户姓名 |
|
7 |
user_phone |
varchar |
64 |
否 |
否 |
用户电话 |
|
8 |
logistics_document_number |
varchar |
64 |
否 |
否 |
物流单号 |
|
9 |
delivery_time |
datetime |
否 |
否 |
配送时间 |
|
|
10 |
delivery_status |
varchar |
64 |
否 |
否 |
配送状态 |
|
11 |
distribution_remarks |
text |
65535 |
否 |
否 |
配送备注 |
|
12 |
exception_reminder_limit_times |
int |
是 |
否 |
提醒限制次数 |
|
|
13 |
create_time |
datetime |
是 |
否 |
创建时间 |
|
|
14 |
update_time |
timestamp |
是 |
否 |
更新时间 |
|
|
15 |
source_table |
varchar |
255 |
否 |
否 |
来源表 |
|
16 |
source_id |
int |
否 |
否 |
来源ID |
|
|
17 |
source_user_id |
int |
否 |
否 |
来源用户 |
表 4-9-distribution_personnel(配送人员)
|
编号 |
字段名 |
类型 |
长度 |
是否非空 |
是否主键 |
注释 |
|
1 |
distribution_personnel_id |
int |
是 |
是 |
配送人员ID |
|
|
2 |
delivery_persons_name |
varchar |
64 |
否 |
否 |
配送人姓名 |
|
3 |
delivery_person_telephone |
varchar |
16 |
否 |
否 |
配送人电话 |
|
4 |
running_errands_by_gender |
varchar |
64 |
否 |
否 |
配送人性别 |
|
5 |
id_photo |
varchar |
255 |
否 |
否 |
身份证照片 |
|
6 |
examine_state |
varchar |
16 |
是 |
否 |
审核状态 |
|
7 |
examine_reply |
varchar |
255 |
否 |
否 |
审核回复 |
|
8 |
user_id |
int |
是 |
否 |
用户ID |
|
|
9 |
create_time |
datetime |
是 |
否 |
创建时间 |
|
|
10 |
update_time |
timestamp |
是 |
否 |
更新时间 |
表 4-10-exception_reminder(异常提醒)
|
编号 |
字段名 |
类型 |
长度 |
是否非空 |
是否主键 |
注释 |
|
1 |
exception_reminder_id |
int |
是 |
是 |
异常提醒ID |
|
|
2 |
delivery_account_number |
int |
否 |
否 |
配送账号 |
|
|
3 |
name_of_delivery_person |
varchar |
64 |
否 |
否 |
配送人姓名 |
|
4 |
delivery_person_telephone |
varchar |
64 |
否 |
否 |
配送人电话 |
|
5 |
user_account |
int |
否 |
否 |
用户账号 |
|
|
6 |
user_name |
varchar |
64 |
否 |
否 |
用户姓名 |
|
7 |
user_phone |
varchar |
64 |
否 |
否 |
用户电话 |
|
8 |
logistics_document_number |
varchar |
64 |
否 |
否 |
物流单号 |
|
9 |
reminder_time |
datetime |
否 |
否 |
提醒时间 |
|
|
10 |
reminder_content |
text |
65535 |
否 |
否 |
提醒内容 |
|
11 |
create_time |
datetime |
是 |
否 |
创建时间 |
|
|
12 |
update_time |
timestamp |
是 |
否 |
更新时间 |
|
|
13 |
source_table |
varchar |
255 |
否 |
否 |
来源表 |
|
14 |
source_id |
int |
否 |
否 |
来源ID |
|
|
15 |
source_user_id |
int |
否 |
否 |
来源用户 |
表 4-11-hits(用户点击)
|
编号 |
字段名 |
类型 |
长度 |
是否非空 |
是否主键 |
注释 |
|
1 |
hits_id |
int |
是 |
是 |
点赞ID |
|
|
2 |
user_id |
int |
是 |
否 |
点赞人 |
|
|
3 |
create_time |
timestamp |
是 |
否 |
创建时间 |
|
|
4 |
update_time |
timestamp |
是 |
否 |
更新时间 |
|
|
5 |
source_table |
varchar |
255 |
否 |
否 |
来源表 |
|
6 |
source_field |
varchar |
255 |
否 |
否 |
来源字段 |
|
7 |
source_id |
int |
是 |
否 |
来源ID |
表 4-12-item_type(物品类型)
|
编号 |
字段名 |
类型 |
长度 |
是否非空 |
是否主键 |
注释 |
|
1 |
item_type_id |
int |
是 |
是 |
物品类型ID |
|
|
2 |
item_type |
varchar |
64 |
否 |
否 |
物品类型 |
|
3 |
create_time |
datetime |
是 |
否 |
创建时间 |
|
|
4 |
update_time |
timestamp |
是 |
否 |
更新时间 |
表 4-13-logistics_information(物流信息)
|
编号 |
字段名 |
类型 |
长度 |
是否非空 |
是否主键 |
注释 |
|
1 |
logistics_information_id |
int |
是 |
是 |
物流信息ID |
|
|
2 |
user_account |
int |
否 |
否 |
用户账号 |
|
|
3 |
user_name |
varchar |
64 |
否 |
否 |
用户姓名 |
|
4 |
user_phone |
varchar |
16 |
否 |
否 |
用户电话 |
|
5 |
logistics_document_number |
varchar |
64 |
否 |
否 |
物流单号 |
|
6 |
arriving_at_the_site |
varchar |
64 |
否 |
否 |
到达站点 |
|
7 |
delivery_account_number |
int |
否 |
否 |
配送账号 |
|
|
8 |
name_of_delivery_person |
varchar |
64 |
否 |
否 |
配送人姓名 |
|
9 |
delivery_person_telephone |
varchar |
64 |
否 |
否 |
配送人电话 |
|
10 |
logistics_status |
varchar |
64 |
否 |
否 |
物流状态 |
|
11 |
logistics_details |
text |
65535 |
否 |
否 |
物流详情 |
|
12 |
distribution_information_limit_times |
int |
是 |
否 |
配送限制次数 |
|
|
13 |
create_time |
datetime |
是 |
否 |
创建时间 |
|
|
14 |
update_time |
timestamp |
是 |
否 |
更新时间 |
表 4-14-notice(公告)
|
编号 |
字段名 |
类型 |
长度 |
是否非空 |
是否主键 |
注释 |
|
1 |
notice_id |
mediumint |
是 |
是 |
公告ID |
|
|
2 |
title |
varchar |
125 |
是 |
否 |
标题 |
|
3 |
content |
longtext |
4294967295 |
否 |
否 |
正文 |
|
4 |
create_time |
timestamp |
是 |
否 |
创建时间 |
|
|
5 |
update_time |
timestamp |
是 |
否 |
更新时间 |
表 4-15-operation_log(操作日志表)
|
编号 |
字段名 |
类型 |
长度 |
是否非空 |
是否主键 |
注释 |
|
1 |
operation_log_id |
int |
是 |
是 |
操作日志ID |
|
|
2 |
user_group |
varchar |
64 |
否 |
否 |
用户角色 |
|
3 |
user_name |
varchar |
64 |
否 |
否 |
用户账号 |
|
4 |
routes |
varchar |
64 |
否 |
否 |
模块名称 |
|
5 |
create_time |
datetime |
是 |
否 |
创建时间 |
|
|
6 |
update_time |
timestamp |
是 |
否 |
更新时间 |
表 4-16-ordinary_user(普通用户)
|
编号 |
字段名 |
类型 |
长度 |
是否非空 |
是否主键 |
注释 |
|
1 |
ordinary_user_id |
int |
是 |
是 |
普通用户ID |
|
|
2 |
user_name |
varchar |
64 |
否 |
否 |
用户姓名 |
|
3 |
user_phone |
varchar |
16 |
否 |
否 |
用户电话 |
|
4 |
user_gender |
varchar |
64 |
否 |
否 |
用户性别 |
|
5 |
examine_state |
varchar |
16 |
是 |
否 |
审核状态 |
|
6 |
user_id |
int |
是 |
否 |
用户ID |
|
|
7 |
create_time |
datetime |
是 |
否 |
创建时间 |
|
|
8 |
update_time |
timestamp |
是 |
否 |
更新时间 |
表 4-17-praise(点赞)
|
编号 |
字段名 |
类型 |
长度 |
是否非空 |
是否主键 |
注释 |
|
1 |
praise_id |
int |
是 |
是 |
点赞ID |
|
|
2 |
user_id |
int |
是 |
是 |
点赞人 |
|
|
3 |
create_time |
timestamp |
是 |
否 |
创建时间 |
|
|
4 |
update_time |
timestamp |
是 |
否 |
更新时间 |
|
|
5 |
source_table |
varchar |
255 |
否 |
否 |
来源表 |
|
6 |
source_field |
varchar |
255 |
否 |
否 |
来源字段 |
|
7 |
source_id |
int |
是 |
否 |
来源ID |
|
|
8 |
status |
tinyint |
是 |
否 |
点赞状态:1为点赞,0已取消 |
表 4-18-reimbursement_application(报销申请)
|
编号 |
字段名 |
类型 |
长度 |
是否非空 |
是否主键 |
注释 |
|
1 |
reimbursement_application_id |
int |
是 |
是 |
报销申请ID |
|
|
2 |
distribution_staff_account |
int |
否 |
否 |
配送员账号 |
|
|
3 |
delivery_persons_name |
varchar |
64 |
否 |
否 |
配送人姓名 |
|
4 |
delivery_person_telephone |
varchar |
16 |
否 |
否 |
配送人电话 |
|
5 |
application_time |
datetime |
否 |
否 |
申请时间 |
|
|
6 |
reimbursement_of_expenses |
double |
否 |
否 |
报销费用 |
|
|
7 |
fee_details |
longtext |
4294967295 |
否 |
否 |
费用详情 |
|
8 |
examine_state |
varchar |
16 |
是 |
否 |
审核状态 |
|
9 |
examine_reply |
varchar |
255 |
否 |
否 |
审核回复 |
|
10 |
settlement_information_limit_times |
int |
是 |
否 |
结算限制次数 |
|
|
11 |
create_time |
datetime |
是 |
否 |
创建时间 |
|
|
12 |
update_time |
timestamp |
是 |
否 |
更新时间 |
表 4-19-sending_information(寄件信息)
|
编号 |
字段名 |
类型 |
长度 |
是否非空 |
是否主键 |
注释 |
|
1 |
sending_information_id |
int |
是 |
是 |
寄件信息ID |
|
|
2 |
user_account |
int |
否 |
否 |
用户账号 |
|
|
3 |
user_name |
varchar |
64 |
否 |
否 |
用户姓名 |
|
4 |
user_phone |
varchar |
64 |
否 |
否 |
用户电话 |
|
5 |
order_number |
varchar |
64 |
否 |
否 |
订单编号 |
|
6 |
sending_time |
datetime |
否 |
否 |
寄件时间 |
|
|
7 |
item_type |
varchar |
64 |
否 |
否 |
物品类型 |
|
8 |
item_weight_kg |
varchar |
64 |
否 |
否 |
物品重量kg |
|
9 |
item_photo |
varchar |
255 |
否 |
否 |
物品照片 |
|
10 |
home_address |
varchar |
64 |
否 |
否 |
上门地址 |
|
11 |
recipient_name |
varchar |
64 |
否 |
否 |
收件人姓名 |
|
12 |
recipients_phone |
varchar |
16 |
否 |
否 |
收件人电话 |
|
13 |
destination_address |
varchar |
64 |
否 |
否 |
目的地址 |
|
14 |
sending_cost |
double |
否 |
否 |
寄件费用 |
|
|
15 |
receiving_account_number |
int |
否 |
否 |
收货账号 |
|
|
16 |
name_of_delivery_person |
varchar |
64 |
否 |
否 |
配送人姓名 |
|
17 |
delivery_person_telephone |
varchar |
64 |
否 |
否 |
配送人电话 |
|
18 |
door_time |
datetime |
否 |
否 |
上门时间 |
|
|
19 |
order_status |
varchar |
64 |
否 |
否 |
订单状态 |
|
20 |
order_remarks |
text |
65535 |
否 |
否 |
订单备注 |
|
21 |
receipt_remarks |
text |
65535 |
否 |
否 |
收货备注 |
|
22 |
logistics_details |
text |
65535 |
否 |
否 |
物流详情 |
|
23 |
examine_state |
varchar |
16 |
是 |
否 |
审核状态 |
|
24 |
examine_reply |
varchar |
255 |
否 |
否 |
审核回复 |
|
25 |
pay_state |
varchar |
16 |
是 |
否 |
支付状态 |
|
26 |
pay_type |
varchar |
16 |
否 |
否 |
支付类型: 微信、支付宝、网银 |
|
27 |
create_time |
datetime |
是 |
否 |
创建时间 |
|
|
28 |
update_time |
timestamp |
是 |
否 |
更新时间 |
表 4-20-settlement_information(结算信息)
|
编号 |
字段名 |
类型 |
长度 |
是否非空 |
是否主键 |
注释 |
|
1 |
settlement_information_id |
int |
是 |
是 |
结算信息ID |
|
|
2 |
distribution_staff_account |
int |
否 |
否 |
配送员账号 |
|
|
3 |
delivery_persons_name |
varchar |
64 |
否 |
否 |
配送人姓名 |
|
4 |
delivery_person_telephone |
varchar |
64 |
否 |
否 |
配送人电话 |
|
5 |
reimbursement_of_expenses |
varchar |
64 |
否 |
否 |
报销费用 |
|
6 |
settlement_time |
datetime |
否 |
否 |
结算时间 |
|
|
7 |
settlement_remarks |
text |
65535 |
否 |
否 |
结算备注 |
|
8 |
create_time |
datetime |
是 |
否 |
创建时间 |
|
|
9 |
update_time |
timestamp |
是 |
否 |
更新时间 |
|
|
10 |
source_table |
varchar |
255 |
否 |
否 |
来源表 |
|
11 |
source_id |
int |
否 |
否 |
来源ID |
|
|
12 |
source_user_id |
int |
否 |
否 |
来源用户 |
表 4-21-site_information(站点信息)
|
编号 |
字段名 |
类型 |
长度 |
是否非空 |
是否主键 |
注释 |
|
1 |
site_information_id |
int |
是 |
是 |
站点信息ID |
|
|
2 |
site_name |
varchar |
64 |
否 |
否 |
站点名称 |
|
3 |
cover_image |
varchar |
255 |
否 |
否 |
封面图片 |
|
4 |
site_type |
varchar |
64 |
否 |
否 |
站点类型 |
|
5 |
contact_phone |
varchar |
16 |
否 |
否 |
联系电话 |
|
6 |
site_address |
varchar |
64 |
否 |
否 |
站点地址 |
|
7 |
site_details |
longtext |
4294967295 |
否 |
否 |
站点详情 |
|
8 |
hits |
int |
是 |
否 |
点击数 |
|
|
9 |
praise_len |
int |
是 |
否 |
点赞数 |
|
|
10 |
collect_len |
int |
是 |
否 |
收藏数 |
|
|
11 |
comment_len |
int |
是 |
否 |
评论数 |
|
|
12 |
create_time |
datetime |
是 |
否 |
创建时间 |
|
|
13 |
update_time |
timestamp |
是 |
否 |
更新时间 |
表 4-22-site_type(站点类型)
|
编号 |
字段名 |
类型 |
长度 |
是否非空 |
是否主键 |
注释 |
|
1 |
site_type_id |
int |
是 |
是 |
站点类型ID |
|
|
2 |
site_type |
varchar |
64 |
否 |
否 |
站点类型 |
|
3 |
create_time |
datetime |
是 |
否 |
创建时间 |
|
|
4 |
update_time |
timestamp |
是 |
否 |
更新时间 |
表 4-23-slides(轮播图)
|
编号 |
字段名 |
类型 |
长度 |
是否非空 |
是否主键 |
注释 |
|
1 |
slides_id |
int |
是 |
是 |
轮播图ID |
|
|
2 |
title |
varchar |
64 |
否 |
否 |
标题 |
|
3 |
content |
varchar |
255 |
否 |
否 |
内容 |
|
4 |
url |
varchar |
255 |
否 |
否 |
链接 |
|
5 |
img |
varchar |
255 |
否 |
否 |
轮播图 |
|
6 |
hits |
int |
是 |
否 |
点击量 |
|
|
7 |
create_time |
timestamp |
是 |
否 |
创建时间 |
|
|
8 |
update_time |
timestamp |
是 |
否 |
更新时间 |
表 4-24-upload(文件上传)
|
编号 |
字段名 |
类型 |
长度 |
是否非空 |
是否主键 |
注释 |
|
1 |
upload_id |
int |
是 |
是 |
上传ID |
|
|
2 |
name |
varchar |
64 |
否 |
否 |
文件名 |
|
3 |
path |
varchar |
255 |
否 |
否 |
访问路径 |
|
4 |
file |
varchar |
255 |
否 |
否 |
文件路径 |
|
5 |
display |
varchar |
255 |
否 |
否 |
显示顺序 |
|
6 |
father_id |
int |
否 |
否 |
父级ID |
|
|
7 |
dir |
varchar |
255 |
否 |
否 |
文件夹 |
|
8 |
type |
varchar |
32 |
否 |
否 |
文件类型 |
表 4-25-user(用户账户)
|
编号 |
字段名 |
类型 |
长度 |
是否非空 |
是否主键 |
注释 |
|
1 |
user_id |
int |
是 |
是 |
用户ID |
|
|
2 |
state |
smallint |
是 |
否 |
账户状态:(1可用|2异常|3已冻结|4已注销) |
|
|
3 |
user_group |
varchar |
32 |
否 |
否 |
所在用户组 |
|
4 |
login_time |
timestamp |
是 |
否 |
上次登录时间 |
|
|
5 |
phone |
varchar |
11 |
否 |
否 |
手机号码 |
|
6 |
phone_state |
smallint |
是 |
否 |
手机认证:(0未认证|1审核中|2已认证) |
|
|
7 |
username |
varchar |
16 |
是 |
否 |
用户名 |
|
8 |
nickname |
varchar |
16 |
否 |
否 |
昵称 |
|
9 |
password |
varchar |
64 |
是 |
否 |
密码 |
|
10 |
|
varchar |
64 |
否 |
否 |
邮箱 |
|
11 |
email_state |
smallint |
是 |
否 |
邮箱认证:(0未认证|1审核中|2已认证) |
|
|
12 |
avatar |
varchar |
255 |
否 |
否 |
头像地址 |
|
13 |
open_id |
varchar |
255 |
否 |
否 |
针对获取用户信息字段 |
|
14 |
create_time |
timestamp |
是 |
否 |
创建时间 |
表 4-26-user_group(用户组)
|
编号 |
字段名 |
类型 |
长度 |
是否非空 |
是否主键 |
注释 |
|
1 |
group_id |
mediumint |
是 |
是 |
用户组ID |
|
|
2 |
display |
smallint |
是 |
否 |
显示顺序 |
|
|
3 |
name |
varchar |
16 |
是 |
否 |
名称 |
|
4 |
description |
varchar |
255 |
否 |
否 |
描述 |
|
5 |
source_table |
varchar |
255 |
否 |
否 |
来源表 |
|
6 |
source_field |
varchar |
255 |
否 |
否 |
来源字段 |
|
7 |
source_id |
int |
是 |
否 |
来源ID |
|
|
8 |
register |
smallint |
否 |
否 |
注册位置 |
|
|
9 |
create_time |
timestamp |
是 |
否 |
创建时间 |
|
|
10 |
update_time |
timestamp |
是 |
否 |
更新时间 |
表 4-27-warehouse_information(仓库信息)
|
编号 |
字段名 |
类型 |
长度 |
是否非空 |
是否主键 |
注释 |
|
1 |
warehouse_information_id |
int |
是 |
是 |
仓库信息ID |
|
|
2 |
warehouse_name |
varchar |
64 |
否 |
否 |
仓库名称 |
|
3 |
warehouse_no |
varchar |
64 |
否 |
否 |
仓库编号 |
|
4 |
responsible_personnel |
varchar |
64 |
否 |
否 |
负责人员 |
|
5 |
warehouse_inventory |
double |
否 |
否 |
仓库库存 |
|
|
6 |
warehouse_address |
varchar |
64 |
否 |
否 |
仓库地址 |
|
7 |
warehouse_details |
varchar |
64 |
否 |
否 |
仓库详情 |
|
8 |
create_time |
datetime |
是 |
否 |
创建时间 |
|
|
9 |
update_time |
timestamp |
是 |
否 |
更新时间 |
第五章 详细设计与实现
智能物流追踪系统的详细设计与实现主要是根据前面的智能物流追踪系统的需求分析和智能物流追踪系统的总体设计来设计页面并实现业务逻辑。主要从智能物流追踪系统界面实现、业务逻辑实现这两部分进行介绍。
5.1前端首页模块
首页展示轮播图、网站公告、新闻资讯等内容,并提供站点信息推荐,用户可以通过搜索快速找到所需内容,浏览系统提供的相关信息和推荐。前台首页模块展示如下图所示。

图5-1前台首页模块图
5.2用户注册模块
不是智能物流追踪系统中正式用户的是可以在线进行注册的,当填写上自己的账号+设置密码+确认密码+昵称+邮箱+手机号+身份+用户姓名+用户电话等信息后再点击“注册”按钮后将会先验证输入的有没有空数据,再次验证密码和确认密码是否是一样的,最后验证输入的账户名和数据库表中已经注册的账户名是否重复,只有都验证没问题后即可用户注册成功。其用户注册模块展示如下图所示。

图5-2注册模块图
5.3登录模块
智能物流追踪系统中的前台上注册后的用户是可以通过自己的用户名+密码进行登录的,当用户输入完整的自己的用户名+密码信息并点击“登录”按钮后,将会首先验证输入的有没有空数据,再次验证输入的用户名+密码和数据库中当前保存的用户信息是否一致,只有在一致后将会登录成功并自动跳转到智能物流追踪系统的首页中,否则将会提示相应错误信息,登录模块如下图所示。

图5-3登录模块图
5.4前端普通用户功能模块
5.4.1新闻资讯模块
用户可查看新闻资讯的详细内容,通过点赞、收藏、评论、回复等功能与其他用户进行互动,并可以删除自己的评论,方便管理个人留言。模块如下图所示:

图5-4新闻资讯模块图
5.4.2站点信息模块
用户可以查看各站点的详细信息,包括站点名称、类型、联系电话、地址等,并能进行点赞、收藏、评论及回复删除操作,帮助用户更好地了解站点信息。模块如下图所示。

图5-5站点信息详情模块图
5.4.3寄件信息模块
用户可以填写寄件信息,包括寄件时间、物品类型、物品重量、上传图片、上门地址、收件人姓名和电话、目的地址等,完成寄件请求的提交。模块如下图所示。

图5-6提交寄件信息模块图
5.4.4个人中心-配送信息模块
用户可以查看配送信息的详细内容,进行搜索、查询和重置操作,便于管理配送进度与信息。模块如下图所示。

图5-7配送信息模块图
5.4.5个人中心-寄件信息模块
用户可以查看寄件信息详情,支付寄件费用,并且支持寄件信息的查询、搜索与重置操作,确保寄件管理的便捷性。模块如下图所示。

图5-8支付寄件费用模块图
5.5后端配送人员功能模块
5.5.1数据分析模块
配送人员可以查看并修改个人信息以及密码,方便管理自己的账户,同时能够查看与寄件信息、物流信息等相关的数据分析,确保高效的工作安排。模块如下图所示。

图5-9数据分析模块图
5.5.2寄件信息管理模块
配送人员能够查看寄件信息的详细内容,并根据用户提供的物品信息填写费用。提供搜索、查询和重置功能,方便管理订单状态,并确保订单的准确处理。模块如下图所示。

图5-10修改寄件信息模块图
5.5.3物流信息管理模块
配送人员可查看物流信息详情,并负责安排配送任务。通过搜索、查询和重置功能,确保配送信息及时更新与调整,提升配送效率。模块如下图所示。

图5-11安排配送模块图
5.5.4配送信息管理模块
配送人员可以查看配送信息的详细内容,发送配送提醒,通过搜索、查询和重置等功能,确保信息流畅和及时的配送通知。模块如下图所示。

图5-12发送提醒模块图
5.6后端管理员功能模块
5.6.1数据分析模块
管理员可查看个人信息并进行修改,分析系统中轮播图、公告、配送人员统计、站点信息统计等,使用图表呈现各种数据,方便做出决策。模块如下图所示。

图5-13数据分析模块图
5.6.2角色管理模块
管理员可管理不同角色用户,包括普通用户、配送人员等。可以查看角色详情、添加、搜索、删除和审核配送人员账号等操作。流程图如下所示。

图5-14用户角色模块图
用户角色模块如下图所示。

图5-15审核配送人员账号模块图
5.6.3站点信息管理模块
管理员可以查看、添加、搜索、删除站点信息,管理站点相关评论,确保站点信息的准确与完整。模块如下图所示。

图5-16添加站点信息模块图
5.6.4仓库信息管理模块
管理员负责管理仓库信息,能够查看仓库详情、添加新仓库信息、搜索、查询和删除等操作。模块如下图所示。

图5-17添加仓库信息模块图
5.6.5寄件信息管理模块
管理员可查看寄件信息的详细内容,并审核回复寄件信息,管理支付情况,支持添加、查询、重置和删除寄件信息。模块如下图所示。

图5-18修改详情审核回复模块图
5.6.6物流信息管理模块
管理员可查看物流信息详情,安排配送任务,并管理物流相关操作,支持增删改查操作,确保物流信息的正确和实时更新。模块如下图所示。

图5-19添加物流信息模块图
5.6.7系统管理模块
管理员负责管理轮播图、网站公告等系统内容,进行增删改查操作,确保系统信息的及时更新与准确。模块如下图所示。

图5-20添加轮播图模块图
第六章 系统测试
6.1系统测试的目的
测试的主要目的是确保系统的功能和性能满足预期的需求,同时识别和修复潜在的缺陷。通过系统测试,可以验证各个功能模块的正确性和稳定性,确保系统在不同使用场景下的表现符合设计要求。测试目的包括确认系统功能的完整性、验证数据处理的准确性、评估系统的性能和安全性[10]。测试还可以提高用户满意度,保证用户在使用系统时获得流畅和可靠的体验。通过全面的测试,可以降低后期维护成本,减少系统上线后出现故障的风险,从而保障系统的长期稳定运行。
6.2测试方法
在本系统中,测试方法主要依赖于测试用例的设计与执行。测试用例是根据系统需求文档编写的,覆盖所有功能模块及其边界情况。每个测试用例包含输入数据、预期结果和实际结果的对比,以验证系统的功能是否按预期工作。
常见的测试用例包括功能测试用例、边界测试用例和异常测试用例。功能测试用例针对系统的各项功能进行验证;边界测试用例则侧重于输入数据的边界条件,验证系统在极端情况下是否能够稳定运行;异常测试用例则用于验证系统在处理错误输入或异常情况时的反应。本文选择功能测试用例进行系统测试。
在测试执行过程中,记录每个用例的执行结果,并根据实际结果与预期结果的对比,判断系统是否存在缺陷。通过系统化的测试用例执行,可以有效提高测试的覆盖率和效率,为系统的最终上线提供保障。
6.3测试用例
6.3.1用户登录功能测试
表6-1 用户登录功能测试表
|
用例名称 |
用户登录系统 |
|
目的 |
测试用户通过正确的用户名和密码可否登录功能 |
|
前提 |
未登录的情况下 |
|
测试流程 |
1) 进入登录页面 2) 输入正确的用户名和密码 |
|
预期结果 |
用户名和密码正确的时候,跳转到登录成功界面,反之则显示错误信息,提示重新输入 |
|
实际结果 |
实际结果与预期结果一致 |
6.3.2创建数据测试
在系统中,创建功能也是基础功能之一,因此创建功能的测试很有代表性。在此章节主要列举在创建时各种情况下系统结果的测试。由于系统涉及创建功能操作过多,因此将多处统称创建功能。
创建数据用例如表6-2 所示。
表6-2 创建数据测试用例
|
测试用例编号 |
YL_05 |
|
|
测试用例名称 |
系统使用者进行创建数据 |
|
|
测试用例描述 |
使用者输入要创建的数据 |
|
|
系统入口 |
浏览器 |
|
|
步骤 |
预期结果 |
实际结果 |
|
输入完整并且格式正确的数据 |
提示“创建成功”,并显示所有数据 |
预期结果 |
|
核心位置数据但非必要位置不输入数据 |
提示“创建成功”,并显示所有数据 |
预期结果 |
|
核心数据位置不输入数据 |
提示“创建失败” |
预期结果 |
6.3.3修改数据测试
在系统中,修改功能是系统主要实现功能,因此修改功能的测试很有代表性。在此章节主要列举在修改时各种情况下系统结果的测试。由于系统涉及修改功能操作过多,因此将多处数据表记录修改和状态修改统称修改功能。
修改数据用例如表6-3所示。
表6-3 修改数据测试用例
|
测试用例编号 |
YL_06 |
|
|
测试用例名称 |
系统使用者进行修改数据 |
|
|
测试用例描述 |
使用者对可修改的数据项进行修改 |
|
|
系统入口 |
浏览器 |
|
|
步骤 |
预期结果 |
实际结果 |
|
将现有数据修改成正确的数据 |
提示“修改成功”,并显示所有数据 |
预期结果 |
|
将现有数据修改成错误的数据 |
提示“修改失败” |
预期结果 |
6.3.4查询数据测试
在系统中,查询功能是使用系统使用最多也是最基础的功能,因此查询功能的测试很有代表性。在此章节主要列举在查询时各种情况下系统结果的测试。
查询数据用例如表6-4所示。
表6-4 查询数据测试用例
|
测试用例编号 |
YL_05 |
|
|
测试用例名称 |
系统使用者进行查询数据 |
|
|
测试用例描述 |
全部查询以及输入关键词查询 |
|
|
系统入口 |
浏览器 |
|
|
步骤 |
预期结果 |
实际结果 |
|
界面自动查询全部 |
显示对应所有记录 |
预期结果 |
|
输入已存在且能匹配成功的关键字 |
显示所查询到的数据 |
预期结果 |
|
输入不存在的关键字 |
显示数据界面为空 |
预期结果 |
6.4测试结果
在本次测试的过程主要针对所有功能下的添加操作,修改操作和删除操作,并以真实数据一一进行相关功能项目的输入,最终能够保证每个项目涉及的功能都能够正常运行,因此能够保证本次设计的,已实现的功能能够正常运行并且相关数据库的信息也同样保证正确。
基于SpringBoot的智能物流追踪系统通过采用SpringBoot框架,实现了高效、稳定的物流信息管理功能。系统集成了物流信息的实时跟踪、异常提醒、配送状态管理等模块,能够提供从寄件到配送全过程的精准追踪,确保物流数据的准确传输和及时更新。通过前后端分离的设计,实现了用户、配送员和管理员等多角色的高效协作,提升了操作的便捷性和信息的透明度。
在开发过程中,技术架构的选择以及各模块的设计与实现使系统具备了良好的扩展性和稳定性。通过引入SpringBoot,简化了后端开发流程,同时提高了系统性能,满足了高并发访问的需求。实际开发中,深入理解了如何优化系统架构,提高数据的处理效率,并通过前端交互设计提升了用户体验。
未来,随着物流行业的不断发展,系统有望进一步优化,增加更多智能化的功能,如动态路径规划、实时天气与交通数据的集成等,以提升物流效率和服务质量。系统的可扩展性和灵活性为未来技术的融合提供了可能,具备了适应不断变化市场需求的能力。
- 尹应荆.JAVA编程语言在计算机软件开发中的应用[J].石河子科技,2023,(05):45-47.
- 刘江涛,王亮亮,吴庆茹,等.基于B/S模式的铁路勘测设计案例信息化管理系统设计与实现[J].铁路计算机应用,2021,30(03):32-35.
- 张丹丹,李弘.基于B/S架构的办公管理系统设计与开发[J].铁路通信信号工程技术,2024,21(09):44-48+106.
- 王志亮,纪松波.基于SpringBoot的Web前端与数据库的接口设计[J].工业控制计算机,2023,36(03):51-53.
- 熊永平.基于SpringBoot框架应用开发技术的分析与研究[J].电脑知识与技术,2021,15(36):76-77.
- 赵媛.基于Vue的Web系统前端性能优化分析[J].电脑编程技巧与维护,2024,(09):44-46.
- 秦冬.浅析Vue框架在前端开发中的应用[J].信息与电脑(理论版),2024,36(13):61-63.
- 李艳杰.MySQL数据库下存储过程的综合运用研究[J].现代信息科技,2023,7(11):80-82+88.
- 周晓玉,崔文超.基于Web技术的数据库应用系统设计[J].信息与电脑(理论版),2023,35(09):189-191.
- 李俊萌.计算机软件测试技术与开发应用策略分析[J].信息记录材料,2023,24(03):50-52.
- Java Sunrise Coffee: Better Beans, and Better Coffee [J]. M2 Presswire, 2025,
- Salunke V S ,Ouda A . A Performance Benchmark for the PostgreSQL and MySQL Databases [J]. Future Internet, 2024, 16 (10): 382-382.
- Shao W ,Liu K . Design and Implementation of Online Ordering System Based on SpringBoot [J]. Journal of Big Data and Computing, 2024, 2 (3):
- 姜凤茹. 区块链技术在物流配送过程中的数据安全与建设 [J]. 中国储运, 2024, (07): 84-85.
- 杨通智. RFID技术在智能物流追踪中的应用研究 [J]. 信息记录材料, 2024, 25 (06): 199-201.
- 周梦妮,何宽,向萍. 农产品冷链物流追踪溯源研究现状分析 [J]. 食品界, 2023, (10): 108-110.
- 张炳旭. 互联网技术在数字化物流管理中的应用 [J]. 物流工程与管理, 2023, 45 (09): 72-74+59.
- 金小慧,许多,吴婷婷,等. 软式内镜物流跟踪系统构建与应用研究 [J]. 医院管理论坛, 2023, 40 (01): 74-76+30.
- 胡江虹. 皮革企业智慧物流追踪与监管系统设计 [J]. 中国皮革, 2021, 50 (11): 40-43+54.
- 王壮,王洁. SSH框架下基于遗传算法的冷链物流追踪与溯源系统 [J]. 西安工程大学学报, 2021, 35 (02): 85-90.
智能物流追踪系统设计与实现工作已结束,虽然过程中充满挑战,但内心充满自豪和满足。感谢大学四年间教导我的所有老师,他们的专业知识与人生智慧让我成长为能独立完成系统的学生。特别感谢指导老师,他耐心解答疑惑,引导我解决问题,提升自主解决能力。室友和同学们的宝贵建议和支持也让我取得长足进步。未来,我将继续努力追求卓越,不辜负所学所悟和老师期望。坚信坚定信念和不懈努力,未来定能取得更辉煌成就。期待更美好未来!
此外,智能物流追踪系统设计与实现不仅是技术挑战,挫折和困难是成长的垫脚石,让我更深入理解问题,精确找到解决方案。每次解决问题,都感到满足和自豪。
对于未来,我充满期待和信心。无论道路多崎岖,只要保持坚定信念,持续努力,定能取得更大成就。期待将知识和技能运用到实际中,为社会做出更大贡献。
最后,感谢所有帮助和支持我的人。你们的教诲、鼓励和支持让我有今天的成就。我会继续努力,不辜负期望,为实现更美好的未来而奋斗。
代码:
连接数据库的文件在Resources 文件夹下的application.yml文件,代码如下:
server:
port: 5000
servlet:
context-path: /api
spring:
mvc:
static-path-pattern: /upload/**
resources:
static-locations: file:此处填写地址/project93355/server/src/main/resources/static
datasource:
jdbc:mysql://127.0.0.1:3306/projectxxxxx?serverTimezone=GMT%2B8&useSSL=false&characterEncoding=utf-8
username: root
password: root
driver-class-name: com.mysql.cj.jdbc.Driver
type: com.alibaba.druid.pool.DruidDataSource
jackson:
property-naming-strategy: CAMEL_CASE_TO_LOWER_CASE_WITH_UNDERSCORES
default-property-inclusion: ALWAYS
time-zone: GMT+8
date-format: yyyy-MM-dd HH:mm:ss
servlet:
项目启动文件Application.java,代码如下:
@SpringBootApplication(exclude = {DataSourceAutoConfiguration.class})
@EnableJpaRepositories
@MapperScan("com.project.demo.dao")
public class Application {
public static void main(String[] args) {
SpringApplication.run(Application.class,args);
}
}
修改数据代码如下:
@PostMapping("/set")
@Transactional
public Map<String, Object> set(HttpServletRequest request) throws IOException {
service.update(service.readQuery(request), service.readConfig(request), service.readBody(request.getReader()));
return success(1);
}
删除一条数据代码如下:
@RequestMapping(value = "/del")
@Transactional
public Map<String, Object> del(HttpServletRequest request) {
service.delete(service.readQuery(request), service.readConfig(request));
return success(1);
}
public void delete(Map<String,String> query,Map<String,String> config){
QueryWrapper wrapper = new QueryWrapper<E>();
toWhereWrapper(query, "0".equals(config.get(FindConfig.GROUP_BY)),wrapper);
baseMapper.delete(wrapper);
log.info("[{}] - 删除操作:{}",wrapper.getSqlSelect());
}
通过请求的参数获取列表数据,代码如下:
@RequestMapping("/get_list")
public Map<String, Object> getList(HttpServletRequest request) {
Map<String, Object> map = service.selectToPage(service.readQuery(request), service.readConfig(request));
return success(map);
}
获取某个组下面的数量,代码如下:
@RequestMapping(value = {"/count_group", "/count"})
public Map<String, Object> count(HttpServletRequest request) {
Integer value= service.selectSqlToInteger(service.groupCount(service.readQuery(request), service.readConfig(request)));
return success(value);
}
注册页登录代码如下:
/**
* 注册
* @param user
* @return
*/
@PostMapping("register")
public Map<String, Object> signUp(@RequestBody User user) {
// 查询用户
Map<String, String> query = new HashMap<>();
Map<String,Object> map = JSON.parseObject(JSON.toJSONString(user));
query.put("username",user.getUsername());
List list = service.selectBaseList(service.select(query, new HashMap<>()));
if (list.size()>0){
return error(30000, "用户已存在");
}
map.put("password",service.encryption(String.valueOf(map.get("password"))));
service.insert(map);
return success(1);
}
MD5加密,代码如下:
public String encryption(String plainText) {
String re_md5 = new String();
try {
MessageDigest md = MessageDigest.getInstance("MD5");
md.update(plainText.getBytes());
byte b[] = md.digest();
int i;
StringBuffer buf = new StringBuffer("");
for (int offset = 0; offset < b.length; offset++) {
i = b[offset];
if (i < 0)
i += 256;
if (i < 16)
buf.append("0");
buf.append(Integer.toHexString(i));
}
re_md5 = buf.toString();
} catch (Exception e) {
e.printStackTrace();
}
return re_md5;
}
登录页代码如下:
/**
* 登录
* @param data
* @param httpServletRequest
* @return
*/
@PostMapping("login")
public Map<String, Object> login(@RequestBody Map<String, String> data, HttpServletRequest httpServletRequest) {
log.info("[执行登录接口]");
String username = data.get("username");
String email = data.get("email");
String phone = data.get("phone");
String password = data.get("password");
List resultList = null;
Map<String, String> map = new HashMap<>();
if(username != null && "".equals(username) == false){
map.put("username", username);
resultList = service.selectBaseList(service.select(map, new HashMap<>()));
}
else if(email != null && "".equals(email) == false){
map.put("email", email);
resultList = service.selectBaseList(service.select(map, new HashMap<>()));
}
找回密码,接收用户输入的用户名、密码、验证码,并进行条件判断,代码如下:
/**
* 找回密码
* @param form
* @return
*/
@PostMapping("forget_password")
public Map<String, Object> forgetPassword(@RequestBody User form,HttpServletRequest request) {
JSONObject ret = new JSONObject();
String username = form.getUsername();
String code = form.getCode();
String password = form.getPassword();
// 判断条件
if(code == null || code.length() == 0){
return error(30000, "验证码不能为空");
}
if(username == null || username.length() == 0){
return error(30000, "用户名不能为空");
}
if(password == null || password.length() == 0){
return error(30000, "密码不能为空");
}
点赞+收藏+关注 → 私信领取本源代码、数据库
更多推荐




所有评论(0)