(117页PPT)埃森哲XX行业信息化整体规划方案(附下载方式)
应用体系包括企业战略绩效管理、物流综合管控、物流作业运营管理、企业基础管理、洞察与分析、集成服务,涵盖战略规划、计划预算、指挥调度、仓储运输、逆向物流等核心模块。本规划方案基于企业架构(EA)方法,以战略与业务协同为核心,构建了覆盖业务、技术、数据全维度的信息化体系。方案最终形成了 “战略 - 业务 - 技术” 深度融合的信息化生态,通过统一门户、统一数据标准、统一集成平台,实现战略决策科学化、企
篇幅所限,本文只提供部分资料内容,完整资料请看下面链接
https://download.csdn.net/download/2501_92808811/92458175
资料解读:埃森哲 XX 行业信息化整体规划方案
详细资料请看本解读文章的最后内容
本规划方案基于企业架构(EA)方法,以战略与业务协同为核心,构建了覆盖业务、技术、数据全维度的信息化体系。方案立足行业物流实体化转型需求,通过 “理解现状 - 规划蓝图 - 设计路径” 的逻辑,实现从业务运营到综合管理、从部门管控到企业协同、从职能聚焦到战略引领的三级提升。
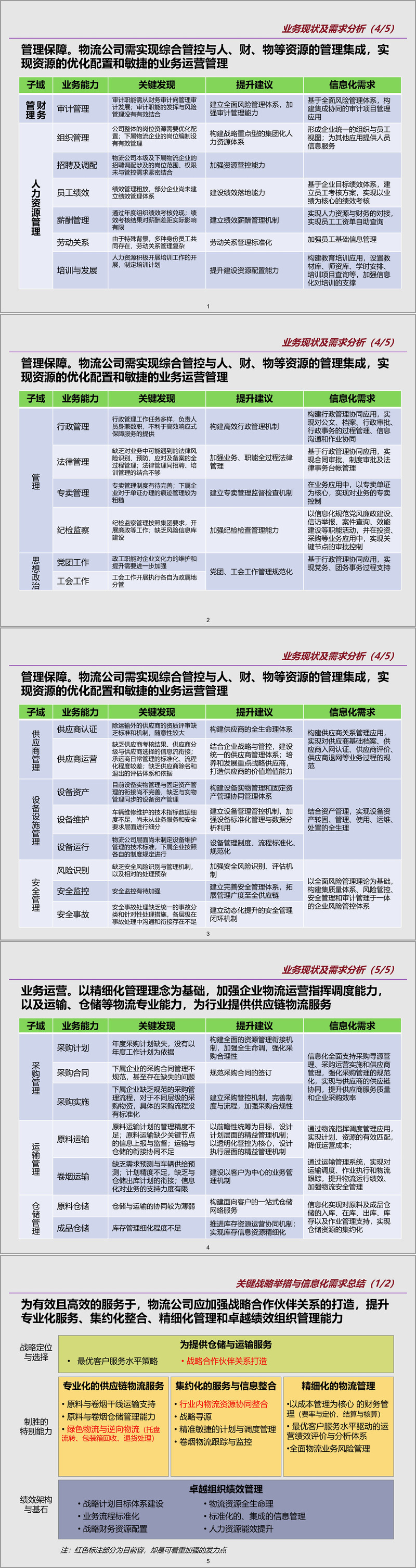
方案开篇明确了信息化规划的核心框架,围绕业务战略解读、现状能力评估、愿景目标制定、蓝图架构设计、实施路径规划五大核心问题展开。依托卓越绩效企业模型(HPB),从独特战略定位、核心能力、绩效底蕴、闭环支撑四个维度,结合行业物流实体化运作与供应链协同要求,确立了 “专业化全供应链服务、集约化资源整合、精细化运营管理、高绩效组织管控” 的四大核心能力目标。
在业务理解与需求分析部分,方案明确行业物流的核心定位是 “不可替代性的核心竞争力”,提出以统一物流实体整合资源的发展方向,规划了基础服务、增值服务、卓越服务、战略服务四级服务体系。结合区域化运营、平台化服务、多元化业务的战略方向,将发展路径划分为基础建设、精益提升、整合深化三个阶段,通过内涵式盈利提升与外延式规模增长双轮驱动。同时,构建了涵盖战略管理、综合管理、业务运营等多维度的业务能力模型,精准识别出战略情报缺失、预算与计划脱节、物流资源整合不足等关键问题,明确了信息化需重点支撑的核心环节。
信息化现状评估从业务覆盖度、应用支撑度、数据成熟度、集成整合度四个维度展开。评估发现,现有系统虽能满足基础业务需求,但存在业务覆盖不全、管控能力不足、数据标准缺失、系统集成薄弱等问题。核心应用如财务管理系统未能实现集团化管控,仓储与运输管理系统缺乏统一调度能力,数据治理体系尚未建立,系统间衔接松散,难以支撑企业实体化运营与供应链协同需求。
蓝图架构规划构建了 “六大应用体系 + 三大技术支撑” 的整体框架。应用体系包括企业战略绩效管理、物流综合管控、物流作业运营管理、企业基础管理、洞察与分析、集成服务,涵盖战略规划、计划预算、指挥调度、仓储运输、逆向物流等核心模块。技术架构以云计算与应用集成为核心,规划了安全技术、运行架构、运维架构、基础设施四大组件,通过企业服务总线、数据中心、主数据管理平台实现内外部系统的深度协同。数据架构明确了主数据管理范围与模式,建立了从数据采集、整合到分析应用的全流程管理体系。
实施路径设计遵循 “业务驱动、技术适配、风险可控” 原则,将信息化建设划分为 7 大项目群 30 项具体任务。通过优先级矩阵,确定了计划预算、财务管理、仓储运输管理等速赢项目,制定了 2014-2017 年分阶段实施计划。保障措施方面,提出建立信息化领导协调小组,完善组织架构与人才培养机制,引入 PMO 或 IT 监理机制确保项目落地,同时通过主数据管理体系建设保障数据一致性与系统兼容性。
方案最终形成了 “战略 - 业务 - 技术” 深度融合的信息化生态,通过统一门户、统一数据标准、统一集成平台,实现战略决策科学化、企业管理集成化、供应链运营协同化、作业管理智能化、物流跟踪可视化的目标,为行业物流高质量发展提供坚实支撑。
接下来请您阅读下面的详细资料吧





更多推荐




所有评论(0)